国务院星空网页版取消一批职业资格许可和认定事项的决定(国发〔2016〕68号)
国发〔2016〕68号
各省、自治区、直辖市人民政府,国务院各部委、各直属机构:
经研究论证,国务院决定取消114项职业资格许可和认定事项,现予公布。同时,建议取消1项依据有关法律设立的职业资格许可和认定事项,国务院将依照法定程序提请全国人民代表大会常务委员会修订相关法律规定。
减少职业资格许可和认定事项是推进简政放权、放管结合、优化服务改革的重要内容,也是深化人才发展体制机制改革和推动大众创业、万众创新的重要举措。各地区、各部门要从全面深化改革特别是供给侧结构性改革的大局出发,进一步转变职能、转变观念、提高认识,加大职业资格许可和认定事项清理力度,不断降低人才负担和制度成本,持续激发市场和社会活力,促进就业创业。对已经取消的职业资格许可和认定事项,人力资源社会保障部要会同有关部门加强跟踪督查,及时组织“回头看”,确保清理到位,防止反弹。要抓紧公布实施国家职业资格目录清单,清单之外一律不得许可和认定职业资格,清单之内除准入类职业资格外一律不得与就业创业挂钩。要加强对职业资格设置、实施的监管和服务,对违法违规设置、实施的职业资格事项,发现一起、查处一起。要推动职业资格信息共享,提高信息化服务水平,逐步建立持证人员信用管理体系,严肃查处证书挂靠、寻租等行为。要妥善处理职业资格许可和认定事项取消后续工作,研究制定职业标准和评价规范,搞好政策衔接,确保人才队伍稳定。
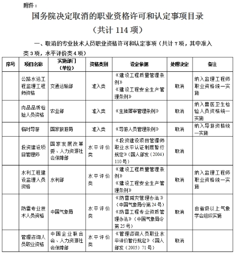
附件:国务院决定取消的职业资格许可和认定事项目录(共计114项)
国务院
2016年12月1日
(此件公开发布)

更多内容请下载附件查看
